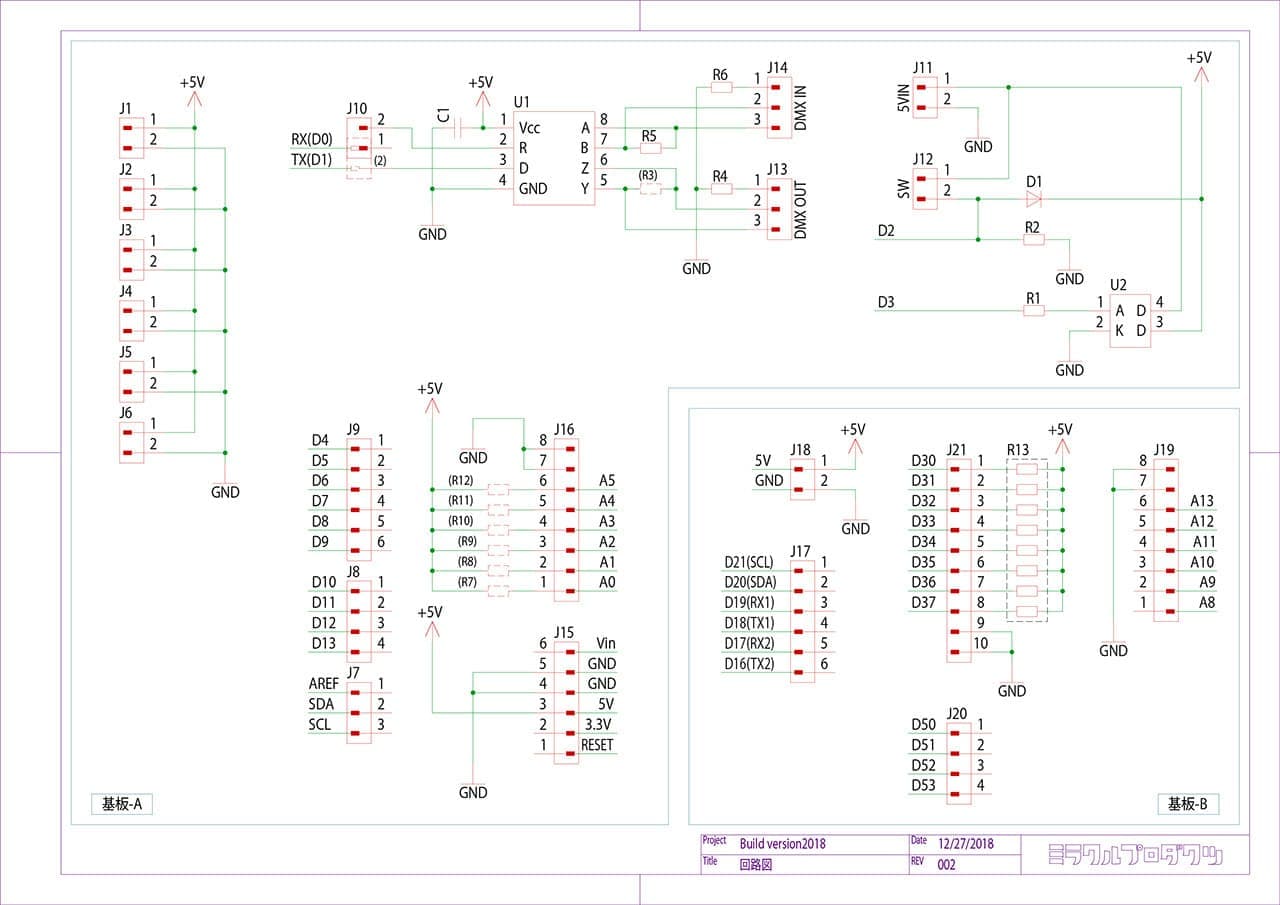
"Build version2018"専用ライブラリ:DMXライブラリ
ダウンロード:MP_DMXlibraries.zip
-DMXの入出力ができるライブラリです。-
*MEGAを使用する際は、zipフォルダ内の「PlayDMXmega」をご利用ください。
サンプルスケッチ:Art-Net Node
ダウンロード:Build2018_ArtnetNode.zip
協力(検証、機材、撮影):有限会社ライズ
-Art-Netの1つのユニバースをDMXに変換して出力します。-
応用例:Art-NetからDMXに変換する際、特定チャンネル(例:dimmerCH)は一定値を送出する変則的なNode。
サンプルスケッチ:DMXtoUDPmessage
-DMXを入力し、特定のチャンネル値が128以上に増加した時と、128未満に減少した時にUDPメッセージを送信します。-
応用例:DMXレコーダーをメインとする簡易なショーシステムにおいて、DMXによって複数のサイネージプレーヤーをトリガーするインターフェイス。
